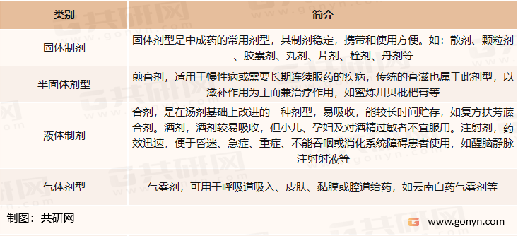
中成药是在中医药理论指导下,为了预防或治疗疾病的需要,以中药材为原料配制加工而成的药品。中成药剂型由过去的膏、丹、丸、散粗放制作发展到如今的多种剂型精细制作,具体而言,中成药可根据剂型不同分为片剂、胶囊剂、丸剂等固体制剂、煎膏剂等半固体剂型、合剂等液体制剂以及气雾剂等气体制剂。
中成药制剂分类
资料来源:共研网整理
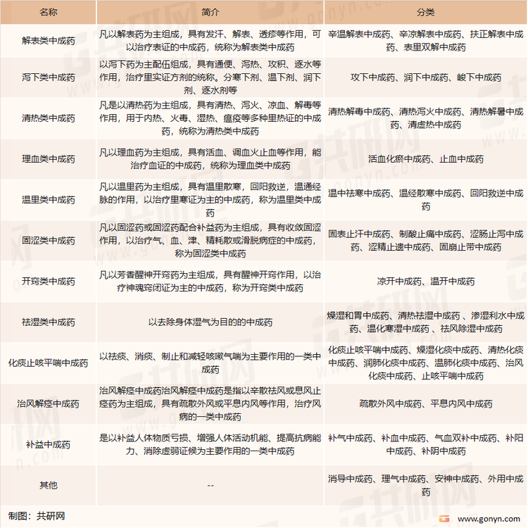
根据功能不同,中成药可以分为解表中成药(辛温解表中成药、辛凉解表中成药、扶正解表中成药、表里双解中成药)、泻下中成药(攻下中成药、润下中成药、峻下中成药)、清热中成药(清热解毒中成药、清热泻火中成药、清热解暑中成药、清虚热中成药)、温里中成药(温中祛寒中成药、温经散寒中成药、回阳救逆中成药)、理血中成药(活血化瘀中成药、止血中成药)等12大类。
中成药按功能分类
资料来源:共研网整理
中国中成药行业的产业链上游涉及为中成药行业提供原材料的种植业、畜牧业等;产业链中游环节主体是中成药企业;产业链下游是销售终端,主要包括医疗机构、药店和电商等。
中国中成药行业产业链
资料来源:共研网整理
我国拥有丰富的中医药理论基础和临床经验,中成药作为我国独特的卫生资源、潜力巨大的经济资源、具有原创优势的科技资源、优秀的文化资源和重要的生态资源,在社会经济发展中发挥着重要作用,2021年我国中成药产量和需求量分别完成231.8万吨和232.38万吨,随着国家大健康政策的推动、中药技术的现代化发展、医药消费市场的结构调整,中成药行业具备较大的发展潜力,未来我国中成药行业的发展,将更多的运用现代科技和制药方法,促进中医药传承创新发展,实现中药的现代化、国际化。
2015-2021年中国中成药产量及需求量统计
资料来源:共研网整理
近年来我国居民可支配收入逐渐增加,在医疗保健方面的支出日益增加,人民保健养生意识进一步觉醒,人们购买中成药的支付能力与意愿增强,同时种植技术升级,政策多重利好等因素的共同作用下,中成药发展态势良好,行业已经初具规模,2021年中国中成药市场规模达6064亿元,同比增长4.82%。
2014-2021年中国中成药市场规模统计
资料来源:共研网整理
中成药行业整体发展态势良好,但行业集中度不高,行业内企业数量多,呈现“规模小资源配置效率低,运营混乱”的局面。行业内负面新闻屡出导致众多消费者在中成药购买时尤为注重品牌,因此预计,未来人民对中成药品牌的偏好度将提升,同时GSP、GAP等的进一步落实,大量小企业将被淘汰,龙头企业运用其资金优势兼并小企业以扩大自身实力与规模。目前我国已有40多个品牌中药企业已经完成上市,例如:同仁堂、康美药业云南白药、片仔癀、东阿阿胶、天士力、三九药业等。该类企业发展历史悠久、品牌价值高,拥有独家药品与忠实的客户群体,企业经营稳定。
中成药行业部分龙头企业(不完全统计)
资料来源:共研网整理
从营收情况来看,2022年1-9月云南白药营业总收入已完成269.2亿元,东阿阿胶营业总收入已完成30.46亿元,同仁堂营业总收入已完成109亿元,康美药业营业总收入已完成27.22亿元,片仔癀营业总收入已完成66.16亿元。
2014-2022年中国中成药行业部分龙头企业营业总收入统计(亿元)
资料来源:共研网整理
更多本行业详细的研究分析见共研网《2023-2029中国中成药市场全景调查与投资方向研究报告》,同时共研产业研究院还提供产业数据、产业研究、政策研究、产业链咨询、产业图谱、产业规划、可行性分析、商业计划书、IPO咨询等产品和解决方案。
共研产业咨询 - 深度报告
2023-2029年中国中成药市场调查与发展前景预测报告
2023-2029年中国中成药市场调查与发展前景预测报告
首先介绍了中成药行业市场发展环境、中成药整体运行态势等,接着分析了中成药行业市场运行的现状,然后介绍了中成药市场竞争格局。随后,报告对中成药做了重点企业经营状况分析,最后分析了中成药行业发展趋势与投资预测。您若想对中成药产业有个系统的了解或者想投资中成药行业,本报告是您不可或缺的重要工具。
版权提示:共研网倡导尊重与保护知识产权,对有明确来源的内容注明出处。如发现本站文章存在版权、稿酬或其它问题,烦请联系我们,我们将及时与您沟通处理。联系方式:kefu@gonyn.com、010-69365838。

