共研产业研究院通过对公开信息分析、业内资深人士和相关企业高管的深度访谈,以及分析师专业性判断和评价撰写了《2026-2032年中国宠物狗食品市场深度调查与发展趋势研究报告》。本报告为宠物狗食品企业决策人及投资者提供了重要参考依据。
为确保宠物狗食品行业数据精准性以及内容的可参考价值,共研产业研究院团队通过上市公司年报、厂家调研、经销商座谈、专家验证等多渠道开展数据采集工作,并运用共研自主建立的产业分析模型,结合市场、行业和厂商进行深度剖析,能够反映当前市场现状、热点、动态及未来趋势,使从业者能够从多种维度、多个侧面综合了解当前宠物狗食品行业的发展态势。
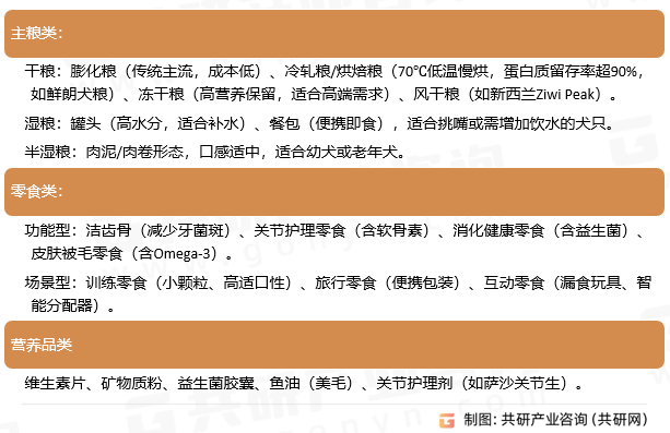
宠物狗食品是专为犬类设计的营养核心载体,需满足其生理特性(如高动物蛋白需求、特定氨基酸合成能力有限)及全生命周期营养需求。犬为“偏肉食动物”,需通过主粮、零食、营养品补充蛋白质(22%-30%)、脂肪(8%-15%)、维生素(如A、D、E)、矿物质(如钙、磷)及功能性成分(如益生菌、软骨素)。
宠物狗食品分类
农业农村部《宠物饲料管理办法》强制规范犬粮营养标准,2025年不合格产品淘汰率将达30%;政府推动宠物产业园建设,纳入生物医药与健康产业规划,支持高校开设犬营养相关专业培养人才;通过税收优惠、补贴支持企业研发创新与环保实践。我国单只犬年均消费创历史新高,呈现“数量减速、消费加速”特征,预计2026年中国宠物狗平均消费量将达69.2千元/只。
2021-2026年中国宠物狗平均消费量
政府推动宠物产业园建设,纳入生物医药与健康产业规划,支持高校开设宠物相关专业,培养专业人才。数字平台链接产业资源,促进供需对接与行业规范,功能保健型主粮/零食占比持续提升,场景化食品满足“训练-旅行-互动”全场景需求,推动“人宠共生”场景配套食品需求,预计2026年中国宠物狗食品消费量同比增长1.1%。
2021-2026年中国宠物狗食品消费量及增速
共研产业咨询 - 深度报告
2026-2032年中国宠物狗食品市场深度调查与发展趋势研究报告
2026-2032年中国宠物狗食品市场深度调查与发展趋势研究报告
报告首先介绍了宠物狗食品行业定义、商业模式、产业壁垒、风险因素、产业特征及研究方法;接着在综合行业PEST环境的基础上对国内外市场宠物狗食品产品产销、规模以及价格特征做了重点分析;然后对于宠物狗食品行业本身或相关产业的贸易态势、经营状况进行剖析;随后对宠物狗食品行业产业链运行环境、区域发展态势、行业竞争格局、典型企业运营等几大核心要素进行了逐个分析;随后报告对2026-2032年间宠物狗食品行业供需、价格、规模、风险、策略做出来科学严谨的预判。您若想对宠物狗食品行业有个系统的了解或者想投资宠物狗食品行业,本报告是您不可或缺的重要工具。
版权提示:共研网倡导尊重与保护知识产权,对有明确来源的内容注明出处。如发现本站文章存在版权、稿酬或其它问题,烦请联系我们,我们将及时与您沟通处理。联系方式:kefu@gonyn.com、010-69365838。

